小中大
龙商网消息: 3月6日下午,永辉超市股份有限公司发布第四届董事会第十七次会议决议公告,张轩松当选公司第四届董事会董事长,李国出任公司首席执行官(CEO),吴莉敏成为公司首席财务官 (CFO)。 永辉超市在2018年下半年曾经爆发出分家风波,具体为永辉超市...
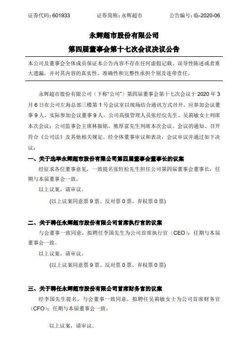
龙商网消息:3月6日下午,永辉超市股份有限公司发布第四届董事会第十七次会议决议公告,张轩松当选公司第四届董事会董事长,李国出任公司首席执行官(CEO),吴莉敏成为公司首席财务官 (CFO)。
永辉超市在2018年下半年曾经爆发出分家风波,具体为永辉超市创始人张轩松、张轩宁一致行动人解除。

2018年12月20日,永辉超市第四届董事会第一次会议在福州召开,班哲明-凯瑟克(Benjamin William KESWICK)为公司第四届董事会轮值董事长。而创始人张轩松则担任公司第四届董事会执行董事兼公司法人代表。
当时永辉超市聘任李国为公司执行副总裁;经李国提名,聘任吴光旺、李静、罗雯霞、张豪为公司副总裁,黄明月为公司财务负责人;经轮值董事长提名。
张轩松当时面对分家传闻还出来辟谣,称经营上,永辉解除一致行动人是为了永辉更加长远的发展。
“我和轩宁没有任何矛盾,没有一分钱矛盾,虽然之后我不是董事长了,但我还会扮演关键角色,永辉要走得更远。”
2019年6月,永辉超市再次宣布架构调整,其中,聘任李国为永辉超市总裁;聘任吴光旺为执行副总裁;聘任吴莉敏、曾凤荣、杨李为公司副总裁。
据了解,2019年前三季度,永辉超市实现营业收入635.43亿元,同比增长20.59%;归属上市公司股东的净利润15.38亿元,同比增长51.14%。
截至2019年12月31日,永辉超市全国已开业超市门店910家,筹建储备门店233家,门店覆盖全国28个省份、529个市(区、县),经营面积超过600万平方米。
据悉,2020年,永辉超市仍将保持全国拓张的态势,开店目标大约在150家左右。从筹建储备门店来看,永辉超市已然向山东、内蒙古、青海、甘肃等四个新区拓展疆土。据悉,山东有3家筹建中门店、内蒙古2家、青海2家、甘肃2家。
责编:hw
顶 (5)
踩 (0)
相关文章
助力闽宁对口扶贫协作 永辉超市入驻宁夏闽宁镇
2020-07-16 17:37
家家悦与永辉超市抢食全国市场 谁更胜一筹
2020-07-14 11:14
永辉超市自有品牌再发力 摘自有品牌设计国际权威大奖
2020-07-10 14:04
永辉超市20周年内部信:坚守初心、拥抱变化
2020-06-24 13:19
永辉山东首店开业,4个新省份门店筹建中
2020-06-24 09:05
永辉超市正式进驻山东 首店今日亮相泰安爱琴海
2020-06-23 14:25
加强区域渗透 永辉超市月内将连开9家新店
2020-06-22 11:41
永辉超市在西藏成立新公司,经营范围含医疗器械销售等
2020-06-02 13:56
尚未注册畅言帐号,请到后台注册



