小中大
8月9日消息,日前商务部发布公告决定对原产于美国约160亿美元进口商品加征关税。 据商务部2018年第55号公告和《国务院关税税则委员会关于对原产于美国约160亿美元进口商品加征关税的公告》(税委会公告〔2018〕7号),现公布经调整的对美国输华商品加征关税...
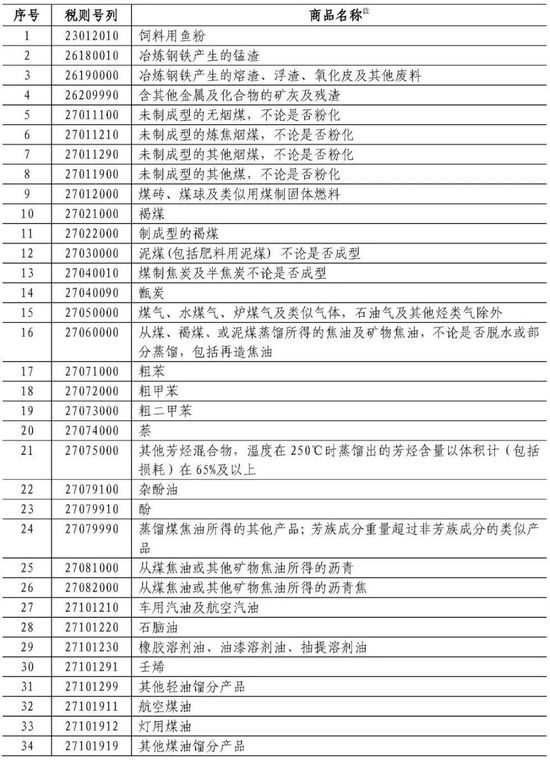
8月9日消息,日前商务部发布公告决定对原产于美国约160亿美元进口商品加征关税。
据商务部2018年第55号公告和《国务院关税税则委员会关于对原产于美国约160亿美元进口商品加征关税的公告》(税委会公告〔2018〕7号),现公布经调整的对美国输华商品加征关税商品清单二,自2018年8月23日12时01分起实施加征25%关税。
附件:对美加征关税商品清单二
附件:对美加征关税商品清单二










责编:hw
顶 (0)
踩 (0)
相关文章
猪肉等商品再降关税
2019-12-24 10:05
国务院税委会详解对美部分进口商品加征关税
2019-08-30 09:34
商务部:将继续降低进口关税总水平
2019-07-25 08:40
美减免110项中国输美商品关税 有效期一年
2019-07-11 09:03
为什么跨境电商是中美贸易战的一支致胜奇兵
2019-07-09 09:08
3000亿美元关税听证会:美国企业喊话“离不开中国”
2019-06-20 10:10
商务部: 第七轮中美贸易磋商取得多方面实质性进展
2019-03-01 13:14
中美双方就中美贸易谈判发表各自声明
2019-01-10 11:44
尚未注册畅言帐号,请到后台注册



